Hardware Design & Schematics
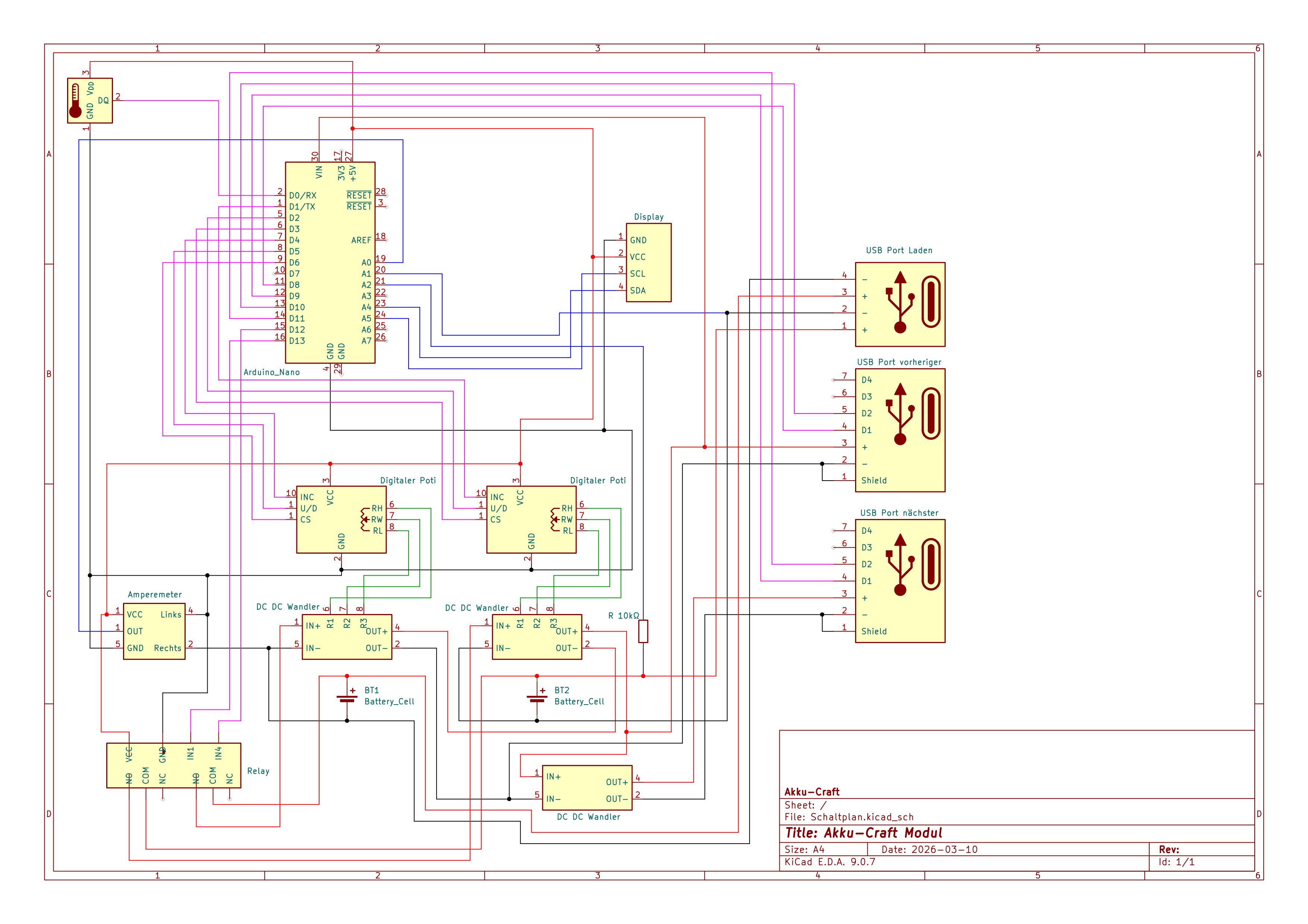
The electrical foundation of Akku-Craft is built on reliability and modularity. Our schematics are designed to handle high currents while maintaining precise monitoring capabilities for every individual cell string.
Core Design Principles
Each module is designed to function as part of a larger network — not just to connect batteries.
| Feature | Description |
|---|---|
| Voltage Monitoring | High-precision sensing for individual cell banks. |
| Balancing | Active or passive balancing circuits to maximize cell longevity. |
| Protection | Integrated fuses and MOSFET-based disconnect switches. |

Note: This image may not reflect the latest revision. Check the
schematicsrepository for up-to-date files.
Repository Structure
Hardware files are hosted in the schematics repository. We use industry-standard tooling to ensure that anyone can audit or contribute to our designs.
Safety Warnings
Working with lithium-ion batteries carries real risk. Please follow these precautions:
- Always verify polarity before connecting any modules.
- Enable current limiting on your bench power supply during the first test run of a new board.
- Keep a fire-safe container nearby when testing unverified hardware.